企业风采
展会资讯
招聘专栏
呆滞料处理

05

2026-03

62
0
第七届智能智造光储充 电源电感变压器(华南)峰会

查看更多

05

2026-03

65
0
锦浪科技:国内工商业逆变器1月已小幅涨价 后续预计仍有上涨空间

查看更多

04

2026-03

219
0
喜报!东方日升揽获新春第一会三项重磅荣誉

2月28日,浙江宁波宁海县“建设一流创新生态 锻强一流营商环境竞争力”新春第一会隆重召开,旨在表彰全县高质量发展先进典型。东方日升凭借在纳税贡献、科技创新、产业引领的亮眼表现,一举斩获2025年度纳税十强企业、科技创新领域突出贡献、制造业领跑先进个人三项荣誉,成为本次大会的标杆企业。

查看更多

25

2025-11

2888
0
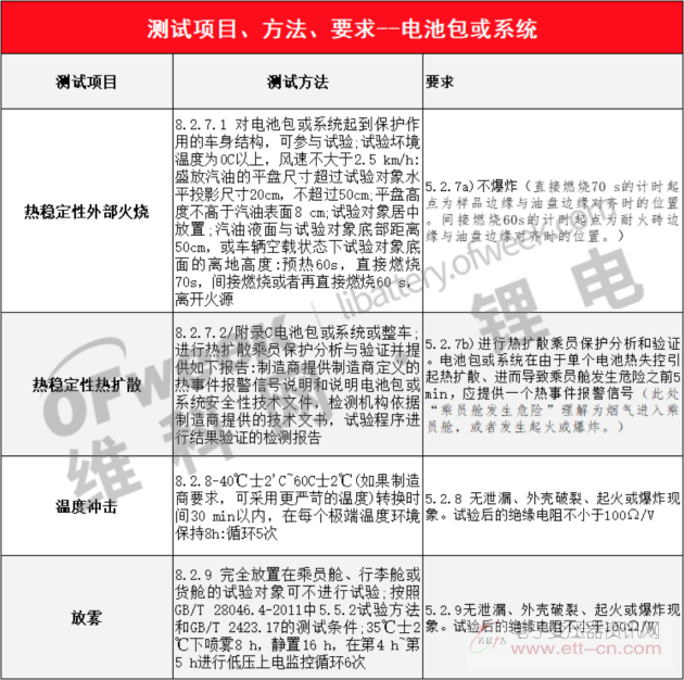
不起火、不爆炸!动力电池安全标准与技术趋势“解密”

2024年的新能源汽车市场,虽然得益于动力电池安全技术的进步,起火事故较此前大幅减少,但仍时有发生。

查看更多

25

2025-11

2505
0
深圳华强北出现装机热 PS游戏主机销量火爆

《黑神话:悟空》游戏的火爆,也带动了游戏周边、电脑硬件和 PS5 游戏主机等销量上涨。在深圳华强北电子市场,近期迎来了一轮 " 装机热 "。

查看更多

25

2025-11

1858
0
高速电机国内外现状

 高速电机通常指转速超过 10000 r /min的电机。高速电机体积小、可与高速负载直接相连、省去传统的机械增速装置、减小系统噪音和提高系统传动效率。目前成功实现高速化的主要有感应电机、永磁电机、开关磁阻电机。

查看更多

25

2025-11

2003
0
光伏已成为中国第二大电源,能源局明确最新行业发展方向

“上半年,光伏行业交出了一份亮丽的成绩单。”7月20日,国家能源局新能源和可再生能源司新能源处处长邢翼腾在安徽宣城举办的光伏行业2023年上半年发展回顾与下半年形势展望研讨会上表示。 成绩单体现之一是上半年光伏新增装机基本与去年全年数据相当,占新增电源总装机的56%。光伏已经是中国装机规模第二大的电源,仅次于煤电。

查看更多

25

2025-11

2019
0
南非风光储虚拟电厂,阳光电源与法国电力EDF共建

近日,阳光电源与法国电力新能源EDF Renewables签订供货协议,为南非首个风光储融合虚拟电厂项目提供264MWh液冷储能系统。该项目是南非风险缓解独立发电商采购计划(RMIPPPP)之一,并网后将有效缓解南非电力危机,提升能源供应稳定性,为南非新能源发展提供示范。

查看更多

25

2025-11

1934
0
射频电源行业全景分析报告

射频电源作为高端电力转换装置,凭借其高频交流特性(kHz-GHz级)和精确功率控制能力,已成为半导体制造、医疗美容、科研仪器等高科技领域的核心电能供应装置。与普通电源相比,射频电源在频率范围、波形控制精度和功率稳定性方面要求严苛,技术壁垒显著。全球市场呈现寡头垄断格局,美系厂商MKS和AE占据87%以上份额,国产化率不足5%。随着半导体产业链自主可控需求急升,中国射频电源市场正以10.46%的年复合增长率扩张,预计2025年国内市场规模将突破14亿美元。本报告从技术原理、市场格局、创新趋势多维度剖析,为产业从业者提供全景洞察与战略参考。

查看更多

25

2025-11

2065
0
与我们共同走进2025东莞《第五届智能智造光储充电源电感变压器(华南)峰会》

杨柳翠,旭风醉,人间四月春芳菲!在这个充满希望与活力的季节里,我们相约在广东省东莞市嘉辉会酒店,参加由若晨传媒主办的 “ 第五届智能智造光储充电源电感变压器(华南)峰会 ”,在这里我们共同交流与探讨磁元件在光储充等领域的发展、创新与未来,

查看更多
2025-2026 深圳市若晨传媒有限公司 All rights reserved. 地址:深圳市罗湖区新安路4号森威大厦雍景园12B
总机:0755-83789220(50线) 传真:0755-83789279 邮箱:info@ett-cn.com
ICP备案号:粤ICP备2025506198号 法律顾问:广东财富东方律师事务所 廖传志
免责声明:凡注明来源本网的所有作品,均为本网合法拥有版权或有权使用的作品,欢迎转载,注明出处。非本网作品均来自互联网,转载目的在于传递更多信息,并不代表本网赞同其观点和对其真实性负责。本网对文中陈述、观点判断保持中立,不对所包含内容的准确性、可靠性或完整性提供任何明示或暗示的保证。读者应洋细了解所有相关投资风险,并请自行承担全部责任。若转载的文章涉及到版权问题,请与我们联系将尽快删除。
支持 反馈 订阅 数据